校园首页
|
加入收藏
校园首页
学院首页
学院概况
学院简介
机构设置
教学团队
党建工作
支部概况
学习园地
党建脚步
培训专栏
培训资质
培训品牌
培训信息
培训理念
联系我们
人才发展与继续教育
教学成果
实训室
校企合作
科研成果
实训基地
对外交流
政策法规
学习平台
校园首页
学院首页
学院概况
学院简介
机构设置
教学团队
党建工作
支部概况
学习园地
党建脚步
培训专栏
培训资质
培训品牌
培训信息
培训理念
联系我们
人才发展与继续教育
教学成果
实训室
校企合作
科研成果
实训基地
对外交流
政策法规
学习平台
人才发展与继续教育
教学成果
实训室
校企合作
科研成果
实训基地
对外交流
政策法规
学习平台
政策法规
当前位置:
学院首页
>>
人才发展与继续教育
>>
政策法规
>> 正文
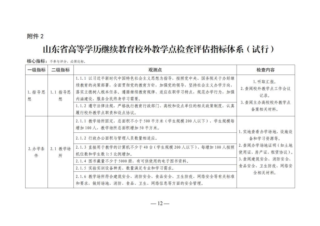
山东省教育厅关于印发《山东省高等学校学历继续教育评价指标体系(试行)》和《山东省高等学历继续教育校外教学点检查评估指标体系(试行)》的通知
2026-01-28 10:40
(浏览次数
)
【
关闭窗口
】